首页 | 关于我们 | 律师团队 | 劳动法律顾问 | 劳动人事争议仲裁与诉讼代理 | 劳动法律培训 | 联系我们
未签劳动合同双倍工资 | 劳动合同 | 违约金 | 经济补偿金 | 试用期 | 商业秘密 | 竞业限制 | 劳动法律专业知识
违法解除终止双倍赔偿 | 规章制度 | 赔偿金 | 辞职与辞退 | 服务期 | 劳务派遣 | 企业管理 | 劳动人事争议案例
劳动人事争议仲裁诉讼 | 劳动报酬 | 加班费 | 仲裁时效性 | 年休假 | 社会保险 | 企业文化 | 人力资源管理实务
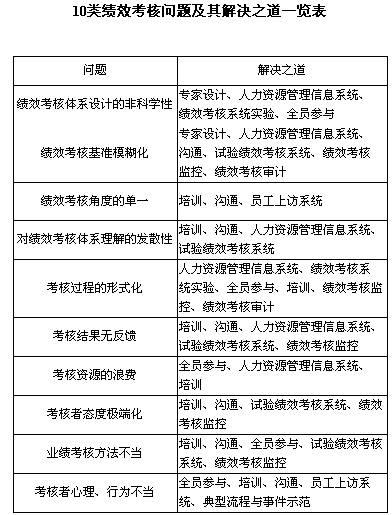
10类绩效考核问题及其解决之道一览表
中国劳动法律师网 http://www.laodongfalvshi.com